杉戸町の生活と観光写真コンテスト

下仁田町ホームページ しもにたフォトコンテスト2021

日光街道 日光西街道 御宿場印プロジェクト 足立成和信用金庫

平成30年度 杉戸町の生活と観光写真コンテスト 結果発表 杉戸町観光協会


想像力のスイッチを入れよう 伊藤みさこ通信ブログ

11月募集開始 観光施設賞を新たに追加 東松山市観光写真コンテスト 埼玉県東松山市 埼玉のブログ

杉戸町の生活と観光写真コンテスト 作品募集中 杉戸町観光協会
学校概要 埼玉県立杉戸高等学校

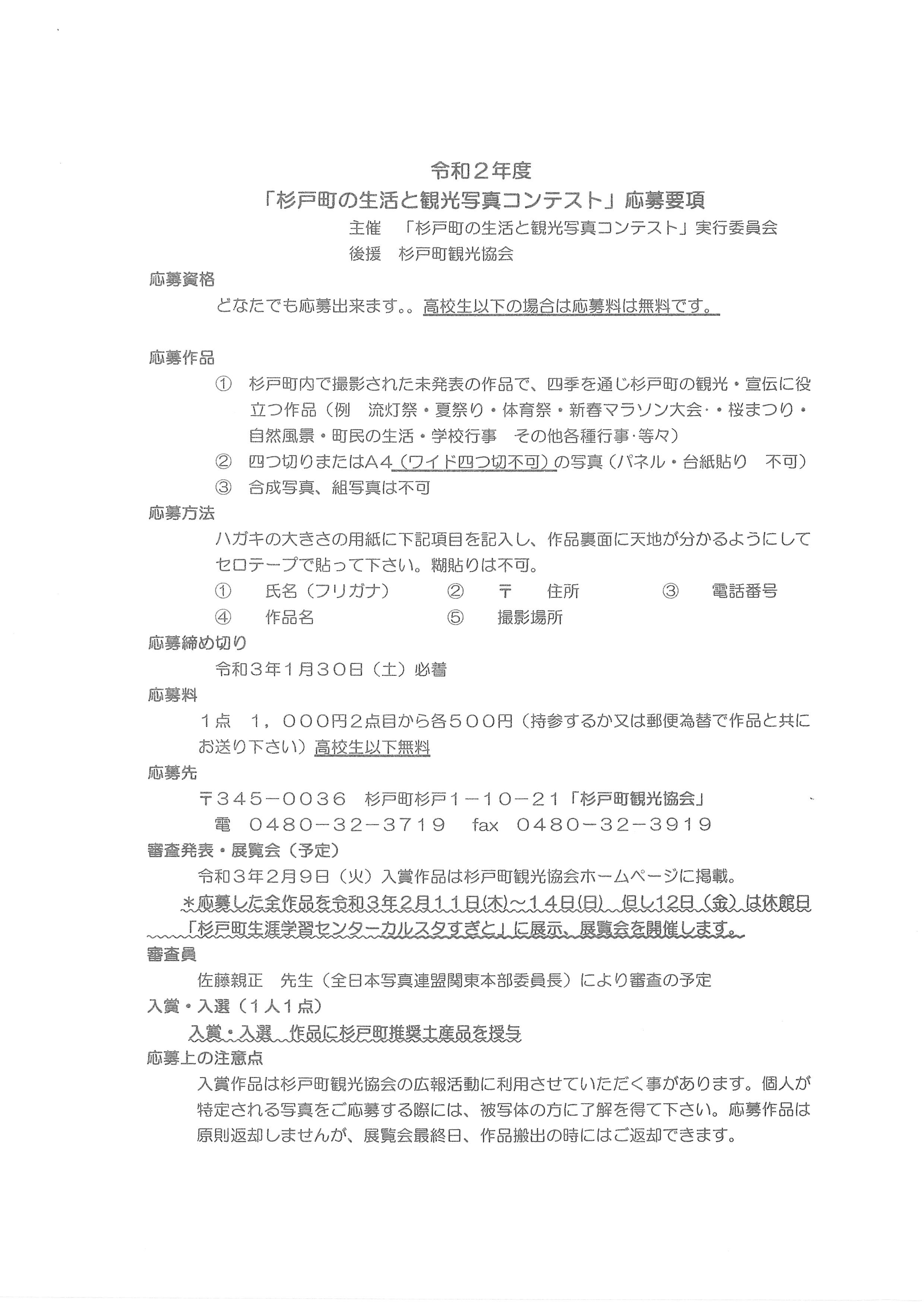
令和2年度杉戸町の生活と観光写真コンテスト 杉戸町観光協会

地域交流 日本工業大学の取り組み 日本工業大学について 実工学教育の日本工業大学

杉戸町観光協会ブログ お知らせ

杉戸町商工会 On Twitter 杉戸町の2大夏まつり 杉戸夏まつり 古利根川流灯まつり の開催日が決定しました 杉戸夏まつり 平成27年7月18日 土 19日 日 第22回 古利根川流灯まつり 平成27年8月1日 土 2日 日 Http T
You have just read the article entitled 杉戸町の生活と観光写真コンテスト. You can also bookmark this page with the URL : https://forcesuppo.blogspot.com/2022/06/blog-post_654.html
0 Response to "杉戸町の生活と観光写真コンテスト"
Post a Comment